Cinema 4D 2026.1 リリースがリリースされました。自動でスケールするアドバンス分布が面白いですね。
Cinema 4Dは毎回新機能の情報が色々分散していて、何処を見れば新機能の画像や動画を確認できるかわからないのですが、今回は製品ページにちゃんと機能が載ってました。
https://www.maxon.net/ja/cinema-4d#whats-new
https://support.maxon.net/hc/en-us/articles/24785504728988-Cinema-4D-2026-1-December-3-2025
https://www.youtube.com/watch?v=lpyBsrHmd6U
新機能
Cinema 4D では、 MoGraphにフィールド以来の最大級の革新が登場しました。MoGraph クローナーの新しい高度なオブジェクト分布により、これまで実現できなかったセットアップを簡単に構築できるようになります。 水流エミッターは、液体シミュレーションにおいてよりリアルな液体放出のオプションを提供します。さらに、改良されたテイクシステムで、よりスマートなショット管理が可能に。カメラビューのスナップは、ビュー間の切り替えをこれまで以上にスピーディに行えるようにします。
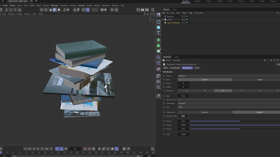
MoGraphのアドバンス分布
さまざまなサイズのオブジェクトを積み上げたり、スプラインに沿ってオーバーラップせずに配置したりといった複雑なレイアウトを、数秒で簡単に実現できるようになりました。 内蔵ブラウザには、新しい分布機能が追加され、必要な機能をすぐに見つけることができます。 また、オリジナルのカスタム分布も作成できます。

水流エミッター
流体シミュレーションのセットアップがこれまでになく簡単になりました。連続的な液体の流れに特化した専用エミッターにより、噴水、水道、ホースなどの液体効果に最適な、途切れのない滑らかなフローを実現できます。 新しい放出アルゴリズムにより、不要な飛び散りや液体の流れに生じる隙間を防ぐことができます。

テイクシステムの改良
Cinema 4D の Take システムはアニメーションワークフローへの対応がさらに向上し、テイクごとに個別のフレーム範囲を設定できるようになりました。 テイクを切り替えたり、手動でオーバーライドしたりせずに、テイクをアニメ化できます。

UVを保持
UV を崩すことなくメッシュを編集できるようになり、制作の後半で行う調整でも、長時間のやり直しは不要になります。 この強力な機能は、ポイント・エッジ・ポリゴン編集の際に UV 座標を自動で再投影し、テクスチャの整合性を完璧に保ちます。 さらに柔軟なワークフローと、より大きなクリエイティブの自由を手に入れることができます!

カメラビュースナップ
カメラを回転中に、Ctrl/Commandキーを押すだけで、簡単に透視投影から平行投影に切り替えられます。 これにより、複数のビュータイプへアクセスしながらビューポートの表示サイズをフルのまま維持でき、特にシングルモニター環境やノートPCではレイアウトが窮屈になるのを防ぐことができます。

一般的な改良
Cinema 4D は、日々の制作で欠かせない機能に対して、ユーザーから寄せられたさまざまな要望を反映した改善を多数搭載しています。Redshift ライトのビューポートでのプレビュー精度向上、Adobe Substance とのよりスムーズな連携、インスタンス操作の改善など、多岐にわたります。

