modoのUVパス、UV Coordinatesの出力方法について書いてみます。 UV Coordinatesとは オブジェクトのUV座標を色に変換した物です。AfterEffectsでテクスチャマッピング […]
CG 日記
modoのコンテキストメニューでクラッシュする問題の改善方法
2025年9月頃のWindowsアップデートで、modoのコンテキストメニューでクラッシュするという話を見かけました。私の環境でも同じ問題が発生していたので、改善方法について書いてみます。 環境はWindows11 24 […]
modoで法線をブレンドする方法
modoで法線をブレンドして滑らかにめり込ませる方法について書いてみます。Autodeskのセミナー見てたらtyFlowで法線をブレンドする方法を解説してたので、modoで再現してみました。 ■サンプルファイル &nbs […]
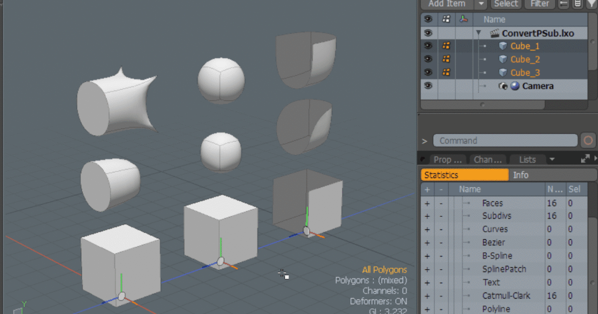
modoサブディビをPSubに変換するスクリプト
modoのサブディビジョンを、PSub(Catmull-Clark)に変換するスクリプトをAIに書いてもらった。 modoで作ったモデルを他の3DソフトにFBX出力する場合に、サブディビジョンのクリースを出 […]
Modo スクリプト コーディングサポートGPT
modo用スクリプト作成をサポートするカスタムGPTを作成しました。 GPT5になってもコーディングはclaudeの方が優秀な印象ですが、もしかしたら便利に使えるかもしれないので、よかったら試してみてください。 http […]
modoのコマンド一覧
modo(SafeMode)のコマンド一覧です。cmds.saveListを使用すると、modo内のコマンドをテキストに書き出すことができます。 cmds.saveList AIにコーディングしてもらう場合に、modoの […]
modoの「GL色」をランダムに設定するスクリプト
modoのマテリアルにある「GL色」をランダムに設定するスクリプトをAIに作ってもらいました。 「GL色」をランダムにするスクリプト 「GL色」をランダムに設定するスクリプトです。 これはマテリアルの確認や […]
AIを使用してmodoのスクリプトを作成する方法
AIを使用して作成したスクリプトを公開しました。今回はどうやって作っているのか手順を解説したいと思います。 スクリプト概要 今回作成するスクリプトは、以下のような単純な物にしました。 選択したアイテムにラン […]
modoでプロキシメッシュを作成するスクリプト
modoでウェイトマップからプロキシメッシュを作成するスクリプトをAIに作ってもらったので公開しておきます。 このスクリプトは、選択アイテムをウェイトマップごとにポリゴンを別アイテムに分解します。 アニメー […]
modoの「頂点位置コンストレイント」を複数アイテムで実行するスクリプト
modoの「頂点位置コンストレイント」を複数アイテムで実行するスクリプトをAIに作ってもらいました。 modoのコンストレイントは Ctrl を押すと、複数のアイテムに一括で適用できて便利です。しかし、ジオメトリ系のコン […]
modoでフロアコンタクトを作る方法
modoでフロアコンタクトを作る方法について書いてみます。 フロアコンタクトはアイテムが床より下に行かないようにする、めり込み補正リグです。この記事ではIKゴールが床より下に移動しない設定にしています。 & […]
Mayaでレンダリングコマンドにショートカットを設定する方法
Mayaでレンダリングコマンドにショートカットを設定する方法のメモです。 Mayaでレンダリングを実行するランタイムコマンドは RenderIntoNewWindow です。 RenderIntoNewWindow ホッ […]
3dsMaxのカーブエディタ設定
3dsMaxのカーブエディタで、自分用の設定のメモです。 Maxは毎年最新バージョンされますが、カーブを編集しようと思ったら、カーブエディタの設定が思ってたのと違う場合があります。毎回どこだっけとポチポチ設定押して探して […]
Windows11の壁紙が「スライドショー」から「画像」に勝手に切り替わる場合の対処方法
Windows11の壁紙が「スライドショー」から「画像」に勝手に切り替わる場合の対処方法について書いてみます。 壁紙が「スライドショー」から「画像」に勝手に切り替わる 2024年の中頃から「タスクビュー(デ […]
Windows 11 24H2 のアップデートに失敗する原因を修正してみた
去年から Windows 11 24H2 のアップデートに失敗していました。同じ問題で困ってる人が多い気がするので、修正方法について書いてみます。「互換性のないドライバー」が原因でした。 Windows 1 […]















